Peer Review Process
Peer Review Process
Publishing Time
| Time to First Decision | Review Decision | Revision Process | Production Process |
|---|---|---|---|
| 1 day | 4 weeks after submission | 1 - 2 months | 2 weeks after accepted |
Process
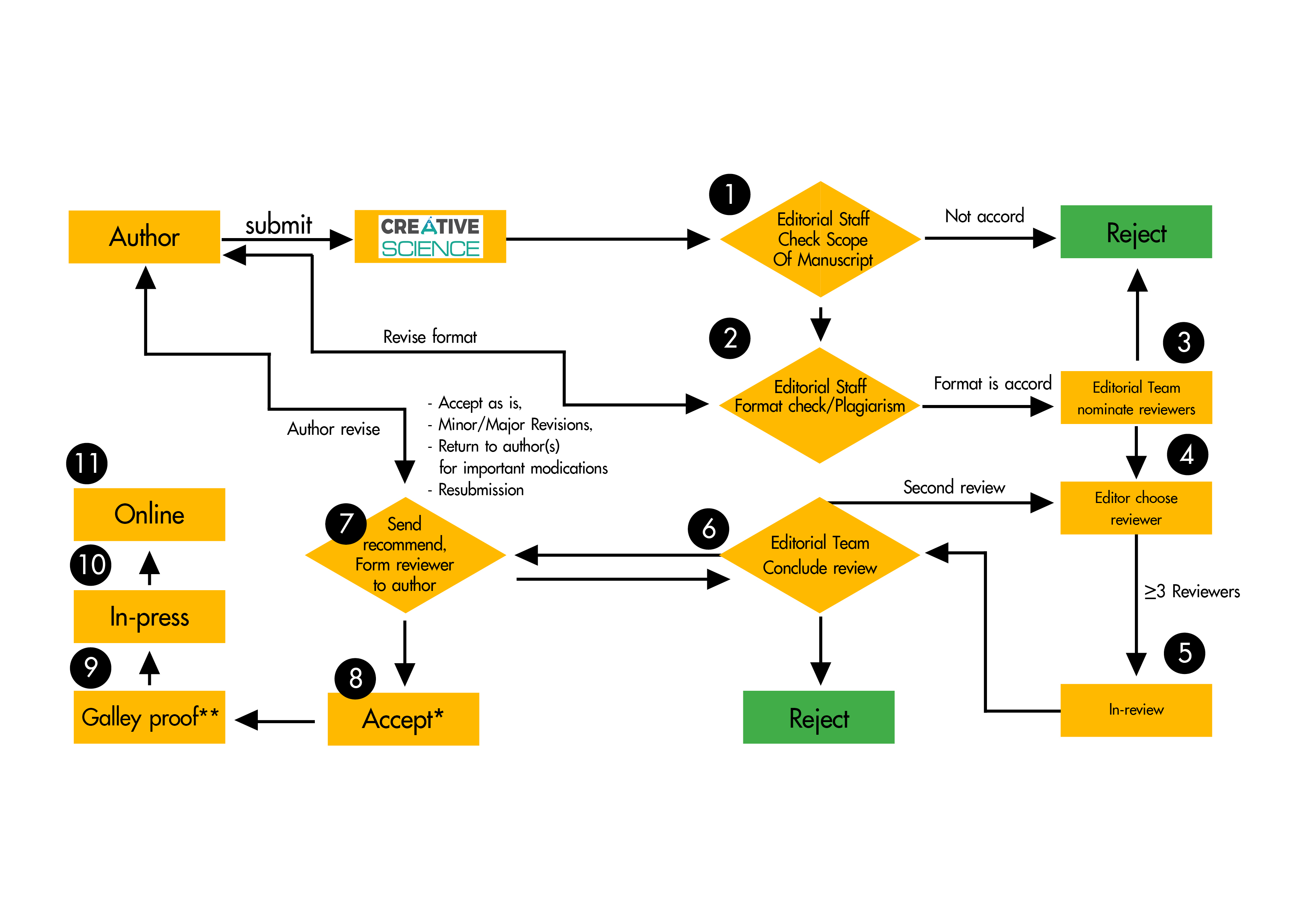
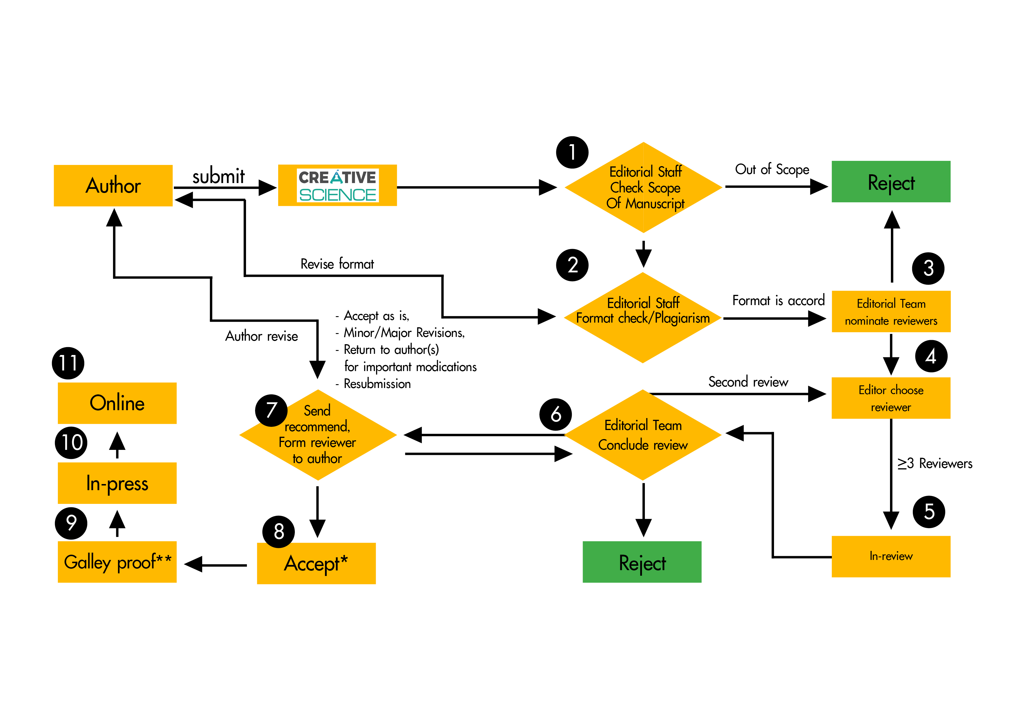
All submissions to Creative Science undergo a rigorous double-blind peer-review process to ensure the scientific quality, originality, and relevance of published research. The process consists of the following steps:
1. Initial Scope Check
Upon submission, the editorial staff evaluates whether the manuscript falls within the journal’s scope. Manuscripts deemed out of scope are rejected without further review.
2. Format and Plagiarism Screening
The manuscript is checked for compliance with author guidelines, formatting requirements, and plagiarism. Submissions that do not meet the criteria are returned to the authors for revision and resubmission.
3. Reviewer Nomination
The editorial team identifies and nominates qualified reviewers with relevant expertise in the subject area.
4. Reviewer Selection
The assigned editor selects at least three reviewers to evaluate the manuscript.
5. Peer Review Process
The manuscript undergoes a double-blind peer review. Reviewers assess the scientific merit, originality, clarity, and relevance, and provide recommendations: acceptance, minor revision, major revision, resubmission, or rejection.
6. Editorial Decision
The editorial team considers reviewers’ comments and makes a decision. Manuscripts requiring significant revisions may be sent for a second round of review.
7. Author Revision
Authors revise the manuscript according to reviewers’ comments and submit a revised version along with a detailed response to each comment.
8. Final Acceptance
If the manuscript meets all academic and editorial standards, it is formally accepted. Manuscripts that fail to meet expectations may be rejected at this stage.
9. Galley Proof
Accepted manuscripts are prepared for publication. A final plagiarism check is conducted using plagiarism detection software to ensure originality. A Digital Object Identifier (DOI) is assigned and registered with Crossref to enable proper citation and referencing. Authors then review and approve the final formatted version (galley proof).
10. In Press
The article is published online as “In Press,” making it publicly accessible prior to final issue assignment.
11. Online Publication
The final version of the article is officially published in the journal. Through this structured process, Creative Science ensures the publication of high-quality, scientifically rigorous, and ethically sound research, upholding its commitment to academic excellence.







